足球资讯
申花官方:本次处罚所涉案件系原股东管理运营期间的历史遗留问题
北京时间1月29日,本次反赌扫黑处罚结果出炉,上海申花被扣除10分并罚款100万元人民币。

随后,上海申花足球俱乐部做出官方回应。
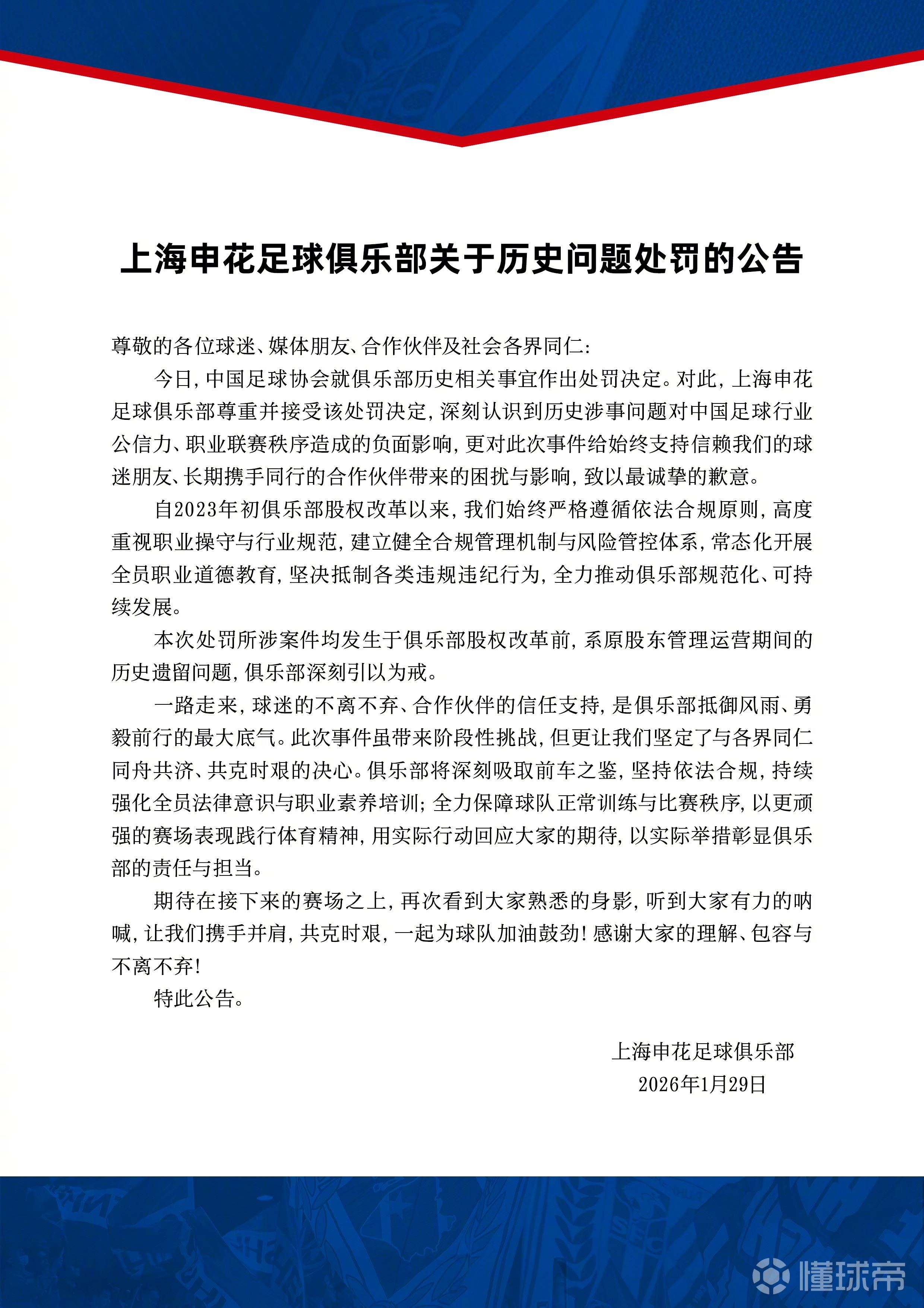
上海申花足球俱乐部关于历史问题处罚的公告
尊敬的各位球迷、媒体朋友、合作伙伴及社会各界同仁:
今日,中国足球协会就俱乐部历史相关事宜作出处罚决定。对此,上海申花足球俱乐部尊重并接受该处罚决定,深刻认识到历史涉事问题对中国足球行业公信力、职业联赛秩序造成的负面影响,更对此次事件给始终支持信赖我们的球迷朋友、长期携手同行的合作伙伴带来的困扰与影响,致以最诚挚的歉意。
自 2023 年初俱乐部股权改革以来,我们始终严格遵循依法合规原则,高度重视职业操守与行业规范,建立健全合规管理机制与风险管控体系,常态化开展全员职业道德教育,坚决抵制各类违规违纪行为,全力推动俱乐部规范化、可持续发展。
本次处罚所涉案件均发生于俱乐部股权改革前,系原股东管理运营期间的历史遗留问题,俱乐部深刻引以为戒。
一路走来,球迷的不离不弃、合作伙伴的信任支持,是俱乐部抵御风雨、勇毅前行的最大底气。此次事件虽带来阶段性挑战,但更让我们坚定了与各界同仁同舟共济、共克时艰的决心。俱乐部将深刻吸取前车之鉴,坚持依法合规,持续强化全员法律意识与职业素养培训;全力保障球队正常训练与比赛秩序,以更顽强的赛场表现践行体育精神,用实际行动回应大家的期待,以实际举措彰显俱乐部的责任与担当。
期待在接下来的赛场之上,再次看到大家熟悉的身影,听到大家有力的呐喊,让我们携手并肩,共克时艰,一起为球队加油鼓劲!感谢大家的理解、包容与不离不弃!
特此公告。
上海申花足球俱乐部
2026年1月29日
上一篇:姆巴佩本赛季欧冠打进13球,再次刷新小组赛/联赛阶段进球纪录
下一篇:那不勒斯总监:斯特林目前是自由球员,我们知道这一点
相关资讯
-

剑南春丨曼城2-0加拉塔萨雷晋级淘汰赛,哈兰德、谢尔基破门
曼联本周失去了状态火热的右边锋阿马德·迪亚洛,这名22岁球员因为脚踝韧带受伤本赛季提前报销。《曼彻斯特晚报》报道称,只剩3名前锋的阿莫林有一个选择,可以考虑召...
2025-02-25
-

海牛新赛季-7分起步,里斯蒂奇:现在正是我们团结一致的时刻
曼联本周失去了状态火热的右边锋阿马德·迪亚洛,这名22岁球员因为脚踝韧带受伤本赛季提前报销。《曼彻斯特晚报》报道称,只剩3名前锋的阿莫林有一个选择,可以考虑召...
2025-02-25
-

谢林汉姆:基恩对卡里克的言论确实有可能是因他被曼联忽略了
曼联本周失去了状态火热的右边锋阿马德·迪亚洛,这名22岁球员因为脚踝韧带受伤本赛季提前报销。《曼彻斯特晚报》报道称,只剩3名前锋的阿莫林有一个选择,可以考虑召...
2025-02-25
-

恩德里克:我不是来里昂玩闹的,我是来赢球的
曼联本周失去了状态火热的右边锋阿马德·迪亚洛,这名22岁球员因为脚踝韧带受伤本赛季提前报销。《曼彻斯特晚报》报道称,只剩3名前锋的阿莫林有一个选择,可以考虑召...
2025-02-25
-

官方:47岁曼城旧将本贾尼担任津巴布韦高地人队主教练
曼联本周失去了状态火热的右边锋阿马德·迪亚洛,这名22岁球员因为脚踝韧带受伤本赛季提前报销。《曼彻斯特晚报》报道称,只剩3名前锋的阿莫林有一个选择,可以考虑召...
2025-02-25
-

传射建功:利物浦前锋埃基蒂克vs卡拉巴赫个人集锦
曼联本周失去了状态火热的右边锋阿马德·迪亚洛,这名22岁球员因为脚踝韧带受伤本赛季提前报销。《曼彻斯特晚报》报道称,只剩3名前锋的阿莫林有一个选择,可以考虑召...
2025-02-25
-

巴西联赛历史最贵引援榜:帕奎塔4200万欧第1,罗克在列
曼联本周失去了状态火热的右边锋阿马德·迪亚洛,这名22岁球员因为脚踝韧带受伤本赛季提前报销。《曼彻斯特晚报》报道称,只剩3名前锋的阿莫林有一个选择,可以考虑召...
2025-02-25
-

谢尔基:当主教练采用这种战术体系时,球员们都很喜欢
曼联本周失去了状态火热的右边锋阿马德·迪亚洛,这名22岁球员因为脚踝韧带受伤本赛季提前报销。《曼彻斯特晚报》报道称,只剩3名前锋的阿莫林有一个选择,可以考虑召...
2025-02-25
-

马赛0-3布鲁日,因净胜球劣势遭淘汰
曼联本周失去了状态火热的右边锋阿马德·迪亚洛,这名22岁球员因为脚踝韧带受伤本赛季提前报销。《曼彻斯特晚报》报道称,只剩3名前锋的阿莫林有一个选择,可以考虑召...
2025-02-25
-

姆巴佩:看不出我们踢的是生死战,跌出前八是我们活该
曼联本周失去了状态火热的右边锋阿马德·迪亚洛,这名22岁球员因为脚踝韧带受伤本赛季提前报销。《曼彻斯特晚报》报道称,只剩3名前锋的阿莫林有一个选择,可以考虑召...
2025-02-25